Be soumplete all requested information and sign the form before forwarding.

Gw banner access form.
Benefits forms medical dental leave of absence and retirement plan benefits payroll forms including direct deposit w 2 w 4 and trs access request for information and forms regarding your benefits please visit the benefits website.
Follow the general instructions listed under requests for new trs account completing all.
The gw community will be unable to access the following technology services at this time.
If you experience a barrier that affects your ability to access content on this page let us know via the accessibility feedback form.
If you experience a barrier that affects your ability to access content on this page let us know via the accessibility feedback form.
Learn more about how you can help keep your information and gw secure at the u in security a 2 minute training module.
Use this form for eas access requests.
Chart of accounts maintenance form teamsite.
The banner system access request form is to be completed for all banner access changes including requests for new user accounts changes to access under existing accounts and account deletions.
Gw is committed to digital accessibility.
To request a change in banner organizations assigned to an existing trs account or change in the type of access complete the time reporting system accesschanges request form pdf.
Access and authorization forms.
We apologize for any inconvenience created by this maintenance and appreciate your patience.
Budget change request form.
Enterprise accounting system access form eas.
If you need any of the documents on this website in a different format please complete the universitys accessibility feedback form or contact the ccas office of finance administration in phillips hall suite 212.
Access and authorization formsbanner access check pick up authorizationeas access.
Unless otherwise noted forms should be submitted to email protected.
Banner detail code request form pdf security access forms.
The interactive on line chart of accounts maintenance form site includes forms to request a new segment value change a segment value or delete a segment value as well as form guidance.
Banner system access request instructions.
You have been redirected to this page due to an unplanned outage or scheduled maintenance of the gweb and banner services.
Gw is committed to digital accessibility.
The completed form should be faxed to the systems security 7037264266 or 6 4266re to c.
Enterprise accounting system access form.
Check access change and provide the trs user name in section 1.
Gw is committed to digital accessibility.
Gwu reserves the right to suspend or revoke access at any time at its sole discretion.
Rcxywhzzc Tzam
Cross Sectional Study Estimating The Psychosocial Impact Of
Amazon Com Huayi 5x3ft Happy Birthday Backdrop Royal Boy Themed
Division Of It Verified E Mail July 2018 Gw Information
Ge Seeks Expansion In The Korean Solar And Ess Market With En
Cisco Dcnm Lan Fabric Configuration Guide Release 11 3 1
Real Time Electronic Payment And Banking Solutions Aci Worldwide
Evolutionarily Conserved Genetic Interactions With Budding And
Australia S Unsustainable Welfare System To Be Overhauled Says
Why Explorers Are In The Grip Of An Existential Crisis Wood
Ises Home Ises
Energy Iq Five Insights Into The Future Of Energy For Facility
Real Time Electronic Payment And Banking Solutions Aci Worldwide
Dollar Sign Wikipedia
Understanding The Role Of The Leaky Blood Brain Barrier In
Corporate Renewables 2020 Kisaco Research
Petag Lifting
The Geopolitical Implications Of Future Oil Demand Chatham House
Https Www Pv Magazine Com 2020 03 03 Lithium Miner Expects
Annual Report 2018 By Gebruder Weiss Issuu
Amazon Com College Flags Banners Co George Washington
Cheetah Project Website Today S Challenges
Wttlrteh Kegtm
Towards Green Growth Oecd Environmental Performance Reviews
Federal Hall National Memorial Federalhallnps Twitter
Reunion Weekend 2020 The School Of Medicine Health Sciences
How Do Linux File Permissions Work
Newoldstamp Reviews 2020 Details Pricing Features G2
Speight S Summit Branded Sound Stage Download Scientific Diagram
Orx Bi4vjtbsdm
Gwu Colonials
George Washington University Office Of Graduate Student
Home Warhammer Community
Eactsjm Author At Eacts
Isis Files Research Partnership The New York Times Company
The Best Hair Clippers For Men In 2020 Gq
7121 Irving St Westminster Co 80030 Industrial Space For
Eshre2019 Hashtag On Twitter
Passwords For Everyone David Miller Web Designs
Division Of It Verified E Mail July 2018 Gw Information
2020 International Roundtable Series Iccpm Harnessing Emergence
Residents Are Being Evacuated Due To Large Wildfire In Beaver
Solarpower Europe Newsletter Solarpower Europe
Changes In Echocardiography And Blood Variables During And After
The Hubspot Marketing Blog
Https Www Ciscolive Com C Dam R Ciscolive Us Docs 2018 Pdf Brkaci 2418 Pdf
2025 Saudi Arabia To Invest 30 Bn In Renewable Energy
2025 Saudi Arabia To Invest 30 Bn In Renewable Energy
The Observer View On Fracking Fissures Obscuring The Need To
Galaxy Store Distribute Samsung Developers
International Conference On Renewable Energy 2019
Chip Pc Cubex Pro Mini Pc Thin Client And Virtual Desktop
Https Sea Sophos Com Cg Pdf Sea Cg Pdf
Success On Display Deploying Electronic Shelf Labels On Aruba S
Eu Pvsec Home
The Ronald Reagan Institute The Gw School Of Medicine Health
Ge Commissions Final Phase Of High Voltage Direct Current Energy
Flowserve Corporation Home
Form Follows Function Designer Chemistry At The 52nd Burgenstock
Gwu Students
Pbs Newshour How French Pension Protests Could Threaten Macron S
Newoldstamp Reviews 2020 Details Pricing Features G2
Hamr Hut Architektury Martin Rajnis Doubravka Lookout Tower
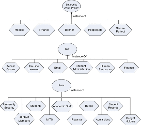
A Methodology For Developing High Quality Ontologies For Knowledge
Amazon Com George Washington University Garden Flag And Yard
The George Washington University
Sustainability Free Full Text Agent Based Modeling Of
Wartsila Cruise Ships Understanding The Needs Of Your Vessel
Gw Law Provides Digital Learning Legrand Av
M Iti Hci Research Institute In Madeira Portugal
Actis Adapts Storing Up The Future Actis
M Iti Hci Research Institute In Madeira Portugal
Division Of It Verified E Mail July 2018 Gw Information
Sustainability Free Full Text Determination Of The
Hhsuxluh Zlpfm
Why Africa Is The Next Renewables Powerhouse African Development
Prison Alone Won T Fix The Us Drug Problem Opinion The Guardian
Sam Shiver Inks With Faulkner To Become The First From G W Long
Nxp To Buy Marvell S Wireless Connectivity Portfolio For 1 76 Bln
The Female Gaze Content Composition And Slot Position In
Cellular Signaling Pathways Regulating B Cell Proliferation As A
Mobile App Change Log 3 20 0 Bitfinex Medium
Cisco Kinetic For Cities Urban Mobility Crowd Starter Solution
Galaxy Store Distribute Samsung Developers
Hp Deskjet Ink Advantage 4530 All In One Printer Series Hp
Statkraft And Statera Energy Form 15 Year Strategic Partnership
Pdf Latin American Regionalism And Eu Studies
Saudi Arabia Launches Prequalification For Seven Solar Projects
Solar Asset Management Europe
Flowserve Corporation Home
Banks Aim To Cash In With New Names Wilmingtonbiz
Our Free Added Values
Viewing Academic Recordings Recording Classes And Events Gw
Tanjung Jati B Power Plant Expansion Jepara Central Java Indonesia
George Washington University Wallpaper
Africa Growing Interest In Nuclear Power Nuclear Business Platform
7th Annual Rodham Institute Summit Breaking The Silence And The
Home Warhammer Community